随着年龄的增长,睡个好觉会变得越来越困难。根据调查,老年人平均每晚都会清醒3-4次,并有44%的人在夜晚失眠。入睡难、睡眠浅、睡眠碎片化等问题困扰着许多人,其中睡眠碎片化是老年人群中最普遍的睡眠问题。为什么衰老过程中伴随着睡眠不稳定?了解这一情况的潜在生物学机制可能会为改善老年人睡眠质量提供新的启示。
研究发现衰老与睡眠期间促进觉醒的大脑区域的自发活动增强相关。表明下丘脑泌素的神经元在睡眠期间更加活跃,增加了短暂觉醒的机会,从而导致睡眠更加碎片化。因此,与衰老相关的睡眠碎片化可能是由于唤醒促进神经元的内在兴奋性改变。
近日,斯坦福大学的Luis de Lecea团队揭开了导致睡眠碎片化的神经机制,确定了小鼠在老年化过程中,其调节睡眠和清醒的大脑神经机制是如何随时间推移发生退化的。相关研究成果以题为“Hyperexcitable arousal circuits drive sleep instability during aging”的研究论文于2月25日发表在知名期刊《Science》上。

食欲肽(OX),亦称为下丘脑泌素(Hcrt),是对两种不同的神经肽激素的统称。食欲肽具有高度兴奋作用,其主要作用是控制睡眠和清醒。为了让我们保持清醒,食欲肽会刺激其他神经元释放促进警觉性的神经递质,例如多巴胺、血清素和去甲肾上腺素。
因此,阻断食欲肽的作用也就成为了一种治疗睡眠障碍的方法。如,双食欲肽受体拮抗剂(DORA)就是一种针对人体食欲肽系统的新型处方助眠剂。这些药物通过充当食欲肽受体拮抗剂,阻断食欲肽在体内的作用,从而促进睡眠。
基于食欲肽控制睡眠和清醒的作用,Luis de Lecea团队在这项研究中假设睡眠质量下降可能是由于控制睡眠和清醒的神经回路出现了问题。研究人员探究了在衰老过程中,是否是因为食欲肽神经元的内在兴奋性发生了改变,从而导致大脑无法稳定控制睡眠和清醒状态,造成睡眠碎片化。

衰老过程中过度兴奋的食欲肽神经元导致睡眠不稳定
该团队选择了年轻(3到5个月)和年老的小鼠(18到22个月)作为实验对象,使用纤维携带的光来刺激特定的神经元,并利用成像技术记录了实验结果。
研究人员比较了植入脑电图(EEG)-肌电图(EMG)电极的年轻和老年野生型小鼠之间的睡眠和清醒模式。在老年小鼠中,清醒和非快速眼动睡眠更加分散。在确定了这些小鼠中食欲肽神经元的数量后,该团队发现与年轻小鼠相比,老年小鼠的食欲肽神经元损失了大约38%。这表明,在衰老大脑中,食欲肽神经元更加脆弱。
研究团队进一步使用纤维光度法监测年轻和老年小鼠中食欲肽神经元的内在活动,并发现老年组的钙离子成像GCaMP6f显示的变化幅度较小,表明老年小鼠中食欲肽神经元更容易兴奋,更容易被触发,导致这些老年小鼠更容易醒来。在相同昼夜节律阶段的相同记录时间内,老年小鼠的睡眠、觉醒的平均持续时间较短,这表明碎片化的睡眠模式是与年龄有关的。此外,线性拟合的相关分析结果显示,睡眠时间缩短可能是由食欲肽神经元过度活跃所导致的。

食欲肽神经元在年轻和老年小鼠睡眠/清醒状态下的自发活动
为了直接确定食欲肽神经元的内在兴奋性是否随年龄而变化,研究人员记录了年轻和老年小鼠脑切片的食欲肽神经元的自发活动。结果显示,与年轻小鼠的食欲肽神经元相比,老年食欲肽神经元表现出更高比例的自发放电。同时,一系列相关研究数据进一步表明,食欲肽神经元的过度兴奋性是随着年龄的增长而出现的。

全细胞膜片钳记录揭示了老年食欲肽神经元的过度兴奋
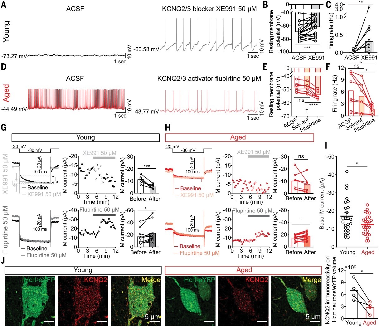
KCNQ钾通道是对许多细胞的功能至关重要的生物开关,其中KCNQ2与KCNQ3亚型配对形成 KCNQ2/3 异四聚体,主要构成 M 电流的分子底物(IM),在控制神经元阈下兴奋性、复极化和对突触的敏感性方面起着关键作用。
基于此,研究团队将KCNQ2/3通道选择性调节剂应用于年轻或老年小鼠脑切片中。结果表明,老年小鼠食欲肽神经元的基础IM明显小于年轻小鼠,并在超微结构分辨率下用阵列断层扫描进行了验证,这表明老年小鼠食欲肽神经元中KCNQ2免疫反应性显著降低,在衰老过程中KCNQ2通道退化导致了食欲肽神经元中M电流受损。

睡眠碎片化与老年食欲肽神经元中KCNQ2的丢失有关
这项研究表明,在衰老过程中,钾通道的退化导致了食欲肽神经元出现过度兴奋,从而导致睡眠不稳定。通过对老年小鼠的钾通道进行连续性靶向治疗,可以改善小鼠睡眠质量。这为解决人类睡眠问题提供了潜在的治疗思路,有助于研究出更加具有针对性的疗法。
参考文献:Laura H. Jacobson,Daniel Hoyer,Losing sleep with age, Science, 375, 6583, (816-817), (2022).