
众所周知,睡眠是人体不可或缺的生物过程之一,对生理与心理健康的重要性,可以说是仅次于水和空气。睡眠紊乱或睡眠不足已被证实与心脏病、肝病、代谢紊乱、免疫失调、焦虑/抑郁等多种人类疾病风险增加有关,并且还会加速神经退化,导致无法治愈的阿尔兹海默症等神经退行性疾病。总之,几乎所有糟糕的健康状况都可能与睡眠不足有关。

然而,就是有那么一群羡煞旁人的特殊群体,他们是天生的“短睡眠者”,遗传赋予了他们不需要每晚睡够7个小时(医学建议)。

对于短睡眠者而言,他们可以终生减少夜间睡眠时间,每晚只需睡上四、五个小时足以精力充沛、精神抖擞。更重要的是,他们这样长期睡眠不足可能不会对认知衰退产生影响,并可能终生远离阿尔兹海默症。那么,他们这种与生俱来的优势能否为治愈普通人群的大脑疾病带来线索呢?
北京时间3月16日凌晨,发表在《iScience》上的一项最新研究中,来自美国加州大学旧金山分校(UCSF)神经病学系傅嫈惠、Louis Ptacek教授领导的研究团队通过实验证实,自然短睡眠基因突变可以减少动物的阿尔兹海默症病理,这为治疗因睡眠不足导致的阿尔兹海默症等神经退行性疾病开辟了新的道路。

傅嫈惠与Ptacek长期从事人类睡眠基因,以及睡眠障碍与神经退行性疾病相关基因的研究工作。这些工作也少不了自然短睡眠者(FNSS)的特有基因。这些每晚仅睡4至6小时却功能完全正常的基因已被证明在家族中存在。
到目前为止,该团队已经在整个基因组中确定了5个在促进高效睡眠方面发挥作用的基因。研究人员表示,还有更多的短睡眠基因有待发现。
傅嫈惠曾假设,与睡眠时长相比,优质的睡眠质量能更好地预防神经退行性疾病。当然,对于一般人而言,睡眠时长是至关重要的,因为睡眠不足会加速神经退化。
傅嫈惠解释说,那些天生短睡眠者的大脑可以在更短的时间内完成睡眠任务。换句话说,有效睡眠时间更少并不等于睡眠不足。
在这项新研究中,研究人员验证了这一假设。
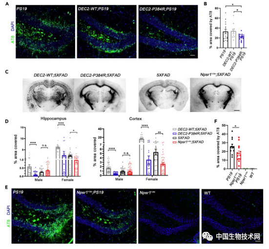
他们首先研究了两个短睡眠者的基因突变(DEC2-P384R和Npsr1-Y206H)对阿尔兹海默症样小鼠模型中tau和淀粉样蛋白病理的发展。
研究人员发现,在携带短睡眠基因突变的小鼠中,tau病理学的发展减缓。

随后,他们用具有不同短睡眠基因和另一种痴呆症基因的雄性和雌性小鼠重复了这一实验,并观察到了相似结果,实验组小鼠的淀粉样蛋白斑块明显少于对照组小鼠。
这表明,两种不同的短睡眠等位基因都可以是阿尔兹海默症病理学的强大遗传修饰因子,并可能赋予tau病理学进展和神经退行性变中淀粉样斑块形成的恢复力。

傅嫈惠说:“睡眠问题在所有的大脑疾病中都很常见,这是有道理的。因为睡眠是一种复杂的活动。大脑的许多部分必须协同工作才能让你入睡和醒来。当大脑这些部分受损时,你就更难入睡,或更难以获得高质量的睡眠。"
了解睡眠调节的生物学基础可以确定有助于避免睡眠障碍问题的药物。此外,研究人员表示,改善健康人的睡眠也有助于维持健康,因此,有必要改善我们每个人的睡眠质量。但是追寻所涉及的许多基因仍是一个漫长的游戏,他们把它比作要将千块碎片拼凑在一起拼图。
Ptacek说:“我们发现的每一个突变都是其中一部分。现在,我们正在研究边边角角,以达到更容易将这些碎片拼凑在一起的地方,重要的是,画面已开始呈现出来。”
尽管前面还有很长的路要走,但在他们确定的少数几个基因中已经发现了希望,其中至少一种可以被现有药物的治疗靶点,这些药物可能会被重新利用。他们希望在未来的十年内开发出新的治疗方法,让大脑疾病患者获得更好的睡眠。
傅莹说:“这项工作为我们了解如何延缓甚至预防许多疾病打开了一扇新的大门。我们的目标是通过最佳睡眠质量帮助每个人活得更健康、更长寿。”
论文链接:
https://doi.org/10.1016/j.isci.2022.103964
相关阅读:Science子刊:深度睡眠具有治疗疾病的效果
一年期临床试验:治疗失眠,改善睡眠质量,抗阻运动更胜一筹
科学家确定“最佳入睡时间”段!睡早了,或睡太晚,都存在健康风险...