一天到底睡几小时好?临床打工人似乎永远也睡不醒,明明睡了,又好像总是睡不够,睡不着。
但回顾有关研究,我们也许真的可以给出一个答案。
神奇的黄金睡眠 U 型曲线
2023 年 4 月,老年学权威期刊 The Journals of Gerontology. Series A 刊发了香港中文大学和广东医学科学院合作的研究,这份研究收集了 UK Biobank 中 90398 位参与人员的睡眠时长与全因死亡率,结果发现两者呈U型相关,最低点落在了 7~8 小时上。
除此之外,研究人员还分别分析了各类疾病导致的死亡率与睡眠时间之间的关系,结果同样发现,在相关上,睡眠时间低于 7 个小时或超过 8 个小时后,由心脑血管疾病、癌症或其他原因导致的死亡率都会显著提升。
7~8 小时的时长好像一个安全 U 型摇篮,牢牢地兜住了各种健康风险。

注释:实线代表不同睡眠时长人群的相对风险,可以看到各类死亡率的相对风险最低点都在 7-8 小时这一区间内(图源:文献)
无独有偶,很多其他研究也发现,这个 U 型曲线好像有某种奇妙的力量,能够把众多风险拉到谷底。
2021 年,顶级期刊 JAMA 子刊也报告了一份长达 20 年,涵盖了中国、日本、韩国、新加坡四国的追踪研究,记录了共 322721 名参与者近 14 年的身体数据,其中有 19419 名男性和 13768 名女性在随访期间死亡。
研究人员对所有参与者的全因、心脑血管疾病、癌症和其他死亡率和睡眠时间进行了相关分析,在校正了年龄、婚姻状况、身体肥胖指数(BMI)、烟酒情况、运动情况、慢性病史等情况的影响后,他们发现,这一相关的最低点,居然大多又是 7 小时睡眠。


注释:实线代表不同睡眠时长人群的相对风险,左图为男性结果,右图为女性结果,在排除了各类影响因素后,相对风险最低点依然在 7~8 小时这一区间内(图源:文献)
这个时长之所以黄金,不仅仅与寿命相关,更加直接的好处是有利于精力管理,更精神,有效缓解疲劳感。
2018 年瑞典的一项研究显示,每天睡 7~8 小时的老年人自我报告的疲劳感要比睡得过短(低于 6 小时)或过长(高于 9 小时)的老年男性要更低。2020 年一项针对土耳其老年人的调查也得出了类似结论,中等睡眠组的老人的疲劳感显著低于其他老人。
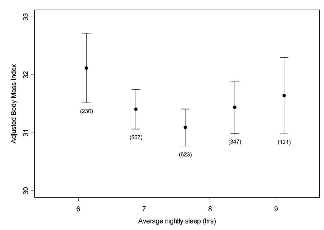
这个神奇的 U 型也和减肥密切相关。
一项在美国威斯康辛州 1024 名志愿者中开展的睡眠健康随访研究发现,睡眠时间与体质指数 BMI 之间的关系呈 U 型相关,睡眠时间过短或过长皆有可能导致肥胖风险增加,最佳时间为 7~8 小时。

注释:不同睡眠时长的人群的 BMI 指数分布,在 7-8 小时这一区间,BMI 指数最低(图源:文献)
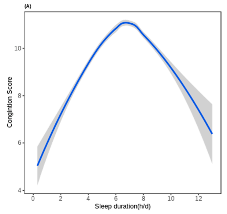
如果把这个 U 型倒过来,它又从风险低谷变成了健康高峰:睡 7~8 小时,让我们变得更好。比如心理更稳定,变得更聪明。
杜克大学曾在中国主持了一项为期四年的追踪研究,他们发现,参与人员的睡眠时长和认知能力得分呈显著的倒 U 型相关,无论是睡眠不足还是过长,认知能力都会显著下降。

图源:文献
复旦大学的科研团队于 2022 年发表在 Nature 子刊的研究发现了类似的现象。他们从 UK Biobank 数据库中收集了超过 50 万人的数据,发现睡眠时长与智力水平、心理健康状况存在倒 U 型相关,睡 7 个小时,认知水平最高,心理健康状况最好。
别再相信什么凌晨四点灯火通明的哈佛图书馆啦,挑灯夜战不仅不能提高 GPA 和 KPI,还会让你越来越笨!
睡得太久,可能比睡得少危害更大
这个世界上的确是存在天生的长睡眠者和短睡眠者。比如冬奥冠军谷爱凌说自己每天都必须睡十个小时。再比如加州大学的一份研究发现,部分人携带有一种名为 DEC2 的基因,这种人每天只需要睡很短的时间,但却不会对身体健康造成伤害。美国有线新闻网就报道过这样一个案例,一名叫 Brad 的男子每天只需睡 5 个小时。
然而,一个扎心的事实是,我们绝大多数人可能都不属于此列。根据研究人员的推测,大约只有 3% 的人具备这样的超能力。
睡得太多和睡得太少都会让我们的身体进入负面的循环,在某些指标上,睡得太多甚至比睡得少危害更大。
2016 年一项元分析显示,睡眠时间与中风发病率、中风死亡率之间存在 J 型关联,最低点为 7 小时,大约每少睡 1 小时,中风风险会上升 7%,而每多睡 1 小时,风险则会提高 17%。

注释:左图为不同睡眠时长的人群中风的相对风险,右图为不同睡眠时长的人群中风死亡的相对风险(图源:文献)
睡眠时长对健康状况的影响也会体现在预期寿命上。
去年发表的一项研究比较了睡眠时长在推荐范围内的人群和睡得过长或过短的人群的预期寿命,结果发现,睡得过短的人们预期寿命要少 1.2 年,而睡得过长的人们预期寿命要少 2.6 年。
科学家们分析,长期睡眠过多,也可能与一些身体或心理疾病有关,是一种症状表现。

注释:实线代表睡眠不足的人们预期寿命相比睡推荐时长的人们少的年数,而虚线代表睡眠过多的人们预期寿命相比睡推荐时长的人们少的年数,其中蓝色代表男性,红色代表女性(图源:文献)
说了这么多睡 7~8 小时的好处,睡得多和睡得少的坏处,但我们也知道,最关键的问题没说,那就是——睡几个小时根本不是由我们决定的。
值班、熬夜、急诊手术……乱七八糟的工作突如其来的压力,总是让我们平时熬大夜,周末猛补觉。
科学家推荐的睡眠时长是这样的。

而我们的睡眠时长是这样的。

我们不能帮你真正解脱,只能……先祝你今晚夜班平安,睡个好觉吧~
参考文献(上下滑动查看)
[1] Taheri, S., Lin, L., Austin, D., Young, T., & Mignot, E. (2004). Short sleep duration is associated with reduced leptin, elevated ghrelin, and increased body mass index. PLoS Medicine, 1(3), 210-217.
[2] Li, W., Wang, D., Cao, S., Yin, X., Gong, Y., Gan, Y., Zhou, Y., & Lu, Z. (2016). Sleep duration and risk of stroke events and stroke mortality: A systematic review and meta-analysis of prospective cohort studies. International Journal of Cardiology, 223, 870-876.
[3] Long sleep was significantly associated with mortality (RR, 1.39; 95% CI, 1.31–1.47), incident diabetes mellitus (1.26, 1.11–1.43), cardiovascular disease (1.25, 1.14–1.37), stroke (1.46, 1.26–1.69), coronary heart disease (1.24, 1.13–1.37), and obesity (1.08, 1.02–1.15).
[3] 最大的问题:中风和心血管疾病
[4] Li, Y., Sahakian, B. J., Kang, J., Langley, C., Zhang, W., Xie, C., Xiang, S., Yu, J., Cheng, W., & Feng, J. (2022). The brain structure and genetic mechanisms underlying the nonlinear association between sleep duration, cognition and mental health. Nature Aging, 2(5), 425-437.
[5] Long sleep was significantly associated with mortality (RR, 1.39; 95% CI, 1.31–1.47), incident diabetes mellitus (1.26, 1.11–1.43), cardiovascular disease (1.25, 1.14–1.37), stroke (1.46, 1.26–1.69), coronary heart disease (1.24, 1.13–1.37), and obesity (1.08, 1.02–1.15).
[6] Ma, Y., Liang, L., Zheng, F., Shi, L., Zhong, B., & Xie, W. (2020). Association between sleep duration and cognitive decline. JAMA Network Open, 3(9), e2013573-e2013573.
[7] Svensson, T., Saito, E., Svensson, A. K., Melander, O., Orho-Melander, M., Mimura, M., Rahman, S., Sawada, N., Koh, W., Shu, X., Tsuji, I., Kanemura, S., Park, S. K., Nagata, C., Tsugane, S., Cai, H., Yuan, J., Matsuyama, S., Sugawara, Y., . . . Inoue, M. (2021). Association of sleep duration with all- and major-cause mortality among adults in japan, china, singapore, and korea. JAMA Network Open, 4(9), e2122837-e2122837.
[8] Chaput, J., Carrier, J., Bastien, C., Gariépy, G., & Janssen, I. (2022). Years of life gained when meeting sleep duration recommendations in canada. Sleep Medicine, 100, 85.
[9] Liang, Y. Y., Ai, S., Xue, H., Chen, Y., Zhou, J., Shu, X., Weng, F., Zhou, M., Ma, H., Zhang, J., Geng, Q., & Wing, Y. (2023). Joint associations of device-measured sleep duration and efficiency with all-cause and cause-specific mortality: A prospective cohort study of 90 398 UK biobank participants. The Journals of Gerontology. Series A, Biological Sciences and Medical Sciences
[10] Broström, A., Wahlin, Å., Alehagen, U., Ulander, M., & Johansson, P. (2018). Sex‐specific associations between self‐reported sleep duration, depression, anxiety, fatigue and daytime sleepiness in an older community‐dwelling population. Scandinavian Journal of Caring Sciences, 32(1), 290-298.
[11]Akın, S., Özer, F. F., Zararsız, G. E., Şafak, E. D., Mucuk, S., Arguvanlı, S., & Mazıcıoğlu, M. (2020). The impact of sleep duration on frailty in community-dwelling turkish older adults. Sleep and Biological Rhythms, 18(3), 243-248.
[12] Itani, O., Jike, M., Watanabe, N., & Kaneita, Y. (2017). Short sleep duration and health outcomes: A systematic review, meta-analysis, and meta-regression. Sleep Medicine, 32, 246-256.
[13] Li, M., Wang, N., & Dupre, M. E. (2022). Association between the self-reported duration and quality of sleep and cognitive function among middle-aged and older adults in china. Journal of Affective Disorders, 304, 20-27.
[14] Itani, O., Jike, M., Watanabe, N., & Kaneita, Y. (2017). Short sleep duration and health outcomes: A systematic review, meta-analysis, and meta-regression. Sleep Medicine, 32, 246-256.
文章来源:
一天睡多少小时最好?权威研究给你答案!
https://mp.weixin.qq.com/s/WI9aTdVrA591zgytWqxOPA