为什么人的一生中有三分之一的时间都在睡觉?为什么许多动物即使在面临捕食者威胁的情况下也要睡觉?关于睡眠如何有益于大脑和单个细胞一直是科学界的一个谜题。如今,以色列巴伊兰大学的最新研究揭开了睡眠的神秘面纱。
2021年11月18日,以色列巴伊兰大学的研究人员在 Cell 子刊 Molecular Cell 上发表了题为:Parp1 promotes sleep, which enhances DNA repair in neurons 的研究论文。
该研究从单细胞水平对为什么需要睡眠进行了详细解释:在清醒状态下,神经元中DNA损伤的积聚会增加睡眠压力,而一种名为Parp1的蛋白质感知到这种不断增加的DNA损伤压力,并发出睡眠信号。在睡眠期间,细胞内进行了有效的DNA修复,降低了驱动睡眠需求的细胞稳态压力。


图解:在清醒的时候,神经元中的DNA损伤积累会增加疲劳感,促进睡眠;Parp1蛋白(黄色头盔)感知并标记细胞中的DNA损伤,驱动睡眠,招募修复系统(绿色和蓝色头盔);睡眠期间,DNA修复系统修复DNA损伤,重新开始新的一天。
睡眠行为与睡眠时间
睡眠伴随着对外界刺激反应的减弱,是一种“脆弱的行为状态”。然而,在整个进化过程中,睡眠对所有有神经系统的生物都是普遍的和必不可少的,包括无脊椎动物,如果蝇、线虫,甚至水母。
在睡眠上,不同物种之间的区别在于所需的睡眠时间。例如,成年人类每天大约睡7-8小时,猫头鹰猴每天睡17小时,而自由漫步的野生大象可能只睡2小时。这些不同的睡眠时间需求提出了基本问题——是什么决定了物种特有的睡眠时间?
事实上,在我们醒着的时候,睡眠压力(疲劳)会在体内不断积聚,随着清醒时间的延长,这种压力也会越来越大,而这种压力会在睡眠中减少。但是,究竟是什么原因导致体内平衡压力上升到一定程度,让我们觉得必须睡觉,以及晚上发生了什么,使得这种压力降低,让我们准备好开始新的一天,目前还不清楚。
睡眠与DNA损伤修复
此前的研究表明,在清醒的时候,DNA损伤会在神经元中积累。巴伊兰大学研究小组表示,他们在小鼠和果蝇身上观察到,清醒和神经元活动会诱导DNA双链断裂(DSB)的发生。
研究团队进行了一系列实验,试图确定DNA损伤的积聚是否可能是体内平衡压力和随后睡眠状态的驱动因素。科学家们首先将斑马鱼作为动物模型,他们可以利用斑马鱼来尝试识别细胞睡眠驱动因素,并理解睡眠在恢复单个神经元水平的核稳态中的作用。
斑马鱼拥有绝对的透明度、夜间睡眠,和与人类相似的简单大脑,是研究这一现象的理想生物。更重要的是,斑马鱼具有完善的睡眠模式,它的大脑结构和功能,以及DNA损伤和修复系统,都与哺乳动物相似。
神经元活动和紫外线诱导的DNA损伤促进睡眠
利用紫外线辐射、药理学干预和光遗传学,研究人员诱导斑马鱼的DNA损伤,以检查它如何影响它们的睡眠。结果表明,随着DNA损伤的增加,睡眠的需求也会增加,在某一时刻,DNA损伤的积累达到了一个最大阈值,并增加了睡眠压力,以至于触发了睡眠的冲动,斑马鱼就去睡觉了。随后的睡眠促进了DNA修复,从而减少了DNA损伤。
作者表示:“我们的实验表明,睡眠增加了神经元中Rad52和Ku80修复蛋白的聚集,这使得DNA损伤水平正常化。”

在睡眠和DNA损伤诱导后,Rad52和ku80的修复活性增加
在确定了累积的DNA损伤是驱动睡眠过程的力量后,研究人员想进一步确定斑马鱼需要睡眠的最小时间。和人类一样,斑马鱼对光线的干扰也很敏感,所以可以通过光照来打断睡眠,从而控制斑马鱼的睡眠时间。

斑眠马鱼需要6小时的睡时间才足以使神经元DNA损伤恢复正常
研究结果表明,每晚六小时的睡眠足以减少斑马鱼的DNA损伤。而且,令人惊讶的是,在睡眠时间不足6小时后,DNA损伤并没有充分减少,斑马鱼甚至在白天也继续睡觉。研究小组进一步指出——神经元DNA损伤水平与总睡眠时间之间存在很强的正相关,这表明DNA损伤的程度可以预测修复所需的总睡眠时间。
Parp1促发大脑睡眠
如果睡眠是为了修复DNA损伤,那么又引出一个问题——大脑中的什么机制告诉我们需要睡眠才能促进高效的DNA修复?
对此,研究小组指出,睡眠促进DNA损伤修复(DDR)信号通路的活动,该通路包括修复所需的DNA损伤传感器、信号转导器和效应蛋白。DDR蛋白的激活可能会向生物体发出睡眠信号,以增加染色体的动态,并使修复蛋白的有效组装成为可能。

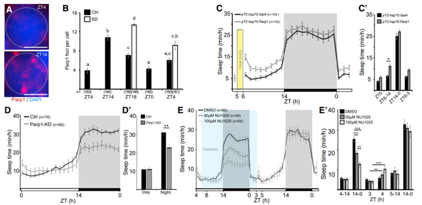
Parp1调节DNA损伤引起的睡眠
研究人员将目光聚焦于一种名为Parp1的蛋白质,它是DNA损伤修复系统的一部分,对单链和双链DNA断裂做出反应。Parp1标记细胞中的DNA损伤位点,并召集所有相关系统清除DNA损伤。
研究小组发现,Parp1在DNA断裂位点的聚集性在清醒时增加,在睡眠时减少。通过基因和药理学操纵,Parp1基因的过表达和敲低显示,Parp1过表达会促进睡眠,也增加睡眠依赖性修复。相反,Parp1的敲低阻断了DNA损伤修复的信号,这造成了一个十分有趣的结果:这些斑马鱼并没有完全意识到自己累了,就没有去睡觉,也没有进行DNA损伤修复。
为了增强研究的说服力,研究团队进一步在小鼠中进行了相似的实验——利用脑电图进一步测试Parp1在调节小鼠睡眠中的作用。研究结果表明,正如他们在斑马鱼身上所看到的,Parp1基因敲低的小鼠的非快速眼动睡眠(NREM)的持续时间和质量都降低了。

睡眠稳态调节的细胞机制
本研究的通讯作者 Lior Appelbaum 博士指出,在神经元清醒时,DNA修复的维持过程可能不够有效,因此需要一个离线睡眠期,减少对大脑的信息输入。Parp1通路能够向大脑发出信号——为了DNA修复,大脑需要睡眠。
结语
总而言之,这项研究通过细胞和核标记成像,加上斑马鱼和小鼠的行为监测,证实了神经元DNA损伤可能是导致睡眠的重要原因——即大脑需要睡眠来促进DNA修复活动,在这个过程中,Parp1是一种重要的睡眠计时器,它会在DNA损伤到达一定程度时,对大脑发出睡眠的指令,促进睡眠过程的发生。

本研究的模式图
研究团队表示,这些发现将有助于理解清醒状态与睡眠之间的因果联系,并可能指导衰老和神经退行性疾病的治疗。
参考资料:
https://doi.org/10.1016/j.molcel.2021.10.026
https://www.genengnews.com/news/study-unpicks-what-drives-the-need-for-sleep-at-the-cellular-level/
本文转自生物世界